香港政府提出修订“逃犯条例”,并把草案直接提上立法会大会审议,引起社会及国际关注。香港政界与学界以不同形式表达对修例的疑虑和不安,就连素来不评论政治的法官也罕有表态。有分析预料,下月的反修例游行规模可能是近年规模最大,因为关乎到每个香港人的切身利益。
10多名香港社区人士周二(28日)晚上在新界天水围地区发起巡游。它们在区内不同地点展示横额,呼吁居民6月9日上街游行,反对“逃犯条例”修订。
其中一名发起人郭文浩向本台表示,留意到天水围有不少亲北京的所谓“深红社区”, 决定以巡游方式扩大接触面,过程中发现该区居民对修例的关注,比数年前的“占领行动”有过之而无不及。
郭文浩:“因为他们平时也会到大陆工作。他们知道大陆的法律和香港是不一样的。大陆可以利用不同的条例引渡香港的异见人士。”
郭文浩表示, 不少底层居民忧虑,修订一旦通过,会影响他们就劳工权益等问题发表意见。而早前另一反修例活动,有来自广州的居民也表示反对修例,担心香港会变成普通大陆城市。
郭文浩:“香港在一国两制底下,异见人士在香港会受到法律人权保障。为什么他们担心香港会变成大陆城市呢?就是因为自由会被封锁。”
这名不愿透露姓名的广州居民又表示,现在在微信圈发布资讯可能受到强力部门监控,担心修例通过后,这种情况会蔓延至香港。
香港特首被校友要求铭记母校校训
香港超过200家学校,组织及团体自周二开始,先后发起不同联署,要求政府撤回逃犯条例修订。发起联署的包括台湾杀人案死者就读的学校。声明批评政府假借公义之名强行修例,对台湾的提案没有积极回应。香港行政长官林郑月娥就是以协助死者家属争取公义为借口,推动修改逃犯条例,但其后台湾陆委会已声明,不会跟香港政府合作。
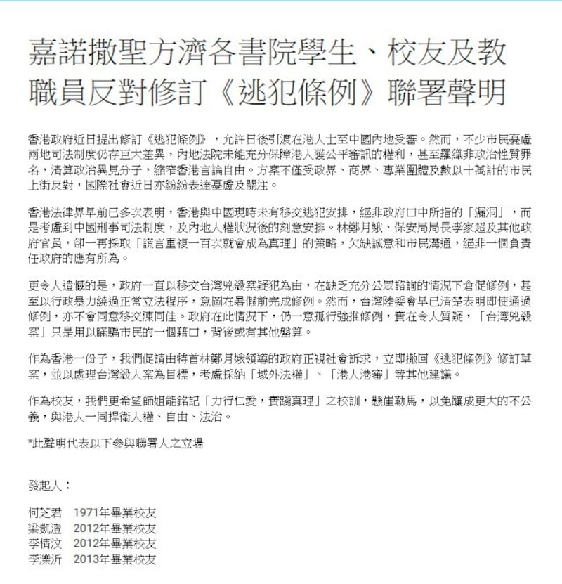
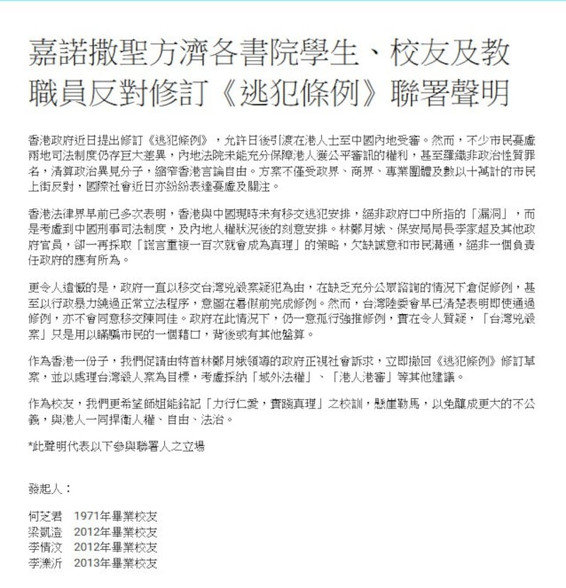
此外,就连林郑月娥母校嘉诺撒圣方济各书院,也有校友联署,要求她銘记母校的校训,“力行仁爱,实践真理”,希望她悬崖勒马,“以免酿成更大的不公义,与港人一同捍卫人权、自由、法治。”

亲北京教师组织“香港教育工作者联会”周三发表声明,谴责就修例发动的联署背后有政治操作,干扰学校正常运作,认为政治归政治,教育归教育,反对有人把政治诉求带进校园,企图利用师生作政治表态。
香港商界在北京压力下纷纷退缩
香港不少商界人士对于修订“逃犯条例”一直有保留,但随着中联办、港澳办以至中国国务院副总理韩正先后表态支持,部分人立场动摇。华人置业前主席刘銮雄周三宣布,撤回就修订的司法复核申请。

刘銮雄2014年被澳门裁定行贿罪成,判刑5年3个月,定罪后一直没有到澳门服刑。他上月就“逃犯条例“修订,向香港高等法院申请司法复核许可,要求法庭颁令,把他引渡去澳门违反了“人权法”,以及声明修例不具有追溯力等。到了周三他的态度180度转变,强调自己是爱国爱港的商人,一贯全力支持特区政府依法施政,当日提交申请是为了保护自身权益,并不针对国家及特区政府。
香港时事评论员桑普相信,这事另有内情,也反映了北京力挺修例的决心。
桑普:“是不是刘銮雄跟某些中国高层达成协议,保他一生平安呢?等于用这个方法来消音。有钱人着重的是他个人的安全和利益。这反映中国当局要彻底把干扰的因素完全排除,要‘一条黑路走到底’,要把恶法通过。”
有人形容,修例关系到每个香港人的人身安全。香港支联会主席何俊仁估计,下月9日的反修例游行,香港人会热烈响应。

何俊仁:“人数可否跟2003年七一大游行50万人相比,倒很难说,但是我相信确实会有很多人去。我们香港的基本人权受到威胁,直接影响我们的生活。引渡条例确实带来很多人的担忧和恐惧。尤其政府要在立法会把修例匆匆通过。香港很多人都觉得,现在不站出来还等什么。”
按照香港惯例,法官素来不评论政治或立法事宜,但路透社周三不具名援引香港3名资深法官指,修订逃犯条例是对香港司法制度最严峻的挑战。他们指出,修订的前设是接收逃犯的国家必须有公平审讯和人道判决,但他们对于由中国共产党控制的司法制度缺乏信心。他们又援引其他法官,说修例不可行并深感不安,担心将来若拒绝引渡受关注的疑犯,会面对来自北京的政治压力,相反,同意引渡则势必受到社会压力。
记者:高锋 责编:胡力汉/陈美华 网编:瑞哲